钢铁行业是我国国民经济的支柱性产业,在工业现代化进程中发挥着不可替代的作用,涉及面广、产业关联度高、消费拉动大,为建筑、机械、汽车、家电和造船等行业提供了重要的原材料保障。
钢铁行业具有显著的周期属性,其运行态势与宏观经济高度同步。该行业产品广泛应用于建筑、机械、汽车、轻工及交通等领域,同时依赖于煤炭、采矿、冶金、能源、运输等多个上游产业。由于这些关联产业也多呈现周期性波动,钢铁行业的需求易受宏观经济起伏的影响,上下游的景气变化与成本波动会直接传导至钢铁需求,从而强化了宏观经济周期对钢铁行业的冲击。
2024年,全国累计生产粗钢10.05亿吨,同比下降1.37%;生产生铁8.52亿吨,同比下降2.21%;生产钢材14.00亿吨,同比增长1.1%。近年来,钢铁行业继续深化供给侧结构性改革,进一步巩固钢铁去产能成果,钢铁市场整体向绿色高质量的发展前进,积极应对国内外需求形势变化,行业总体从弱周期中逐渐改善。
2025年,我国粗钢产量9.61亿吨,同比下降4.4%,表观消费量8.29亿吨,同比下降7.1%,延续供强需弱格局;出口钢材1.19亿吨,同比增加7.5%创历史新高。
受宏观经济承压、下游需求转弱、原燃料价格高位波动等多重因素影响,从2022年度开始,我国钢铁行业、尤其是普钢行业整体进入弱周期。2025年,国内钢铁行业的深度战略调整已经开启,国内钢铁生产企业的发展重点正在从战术扩张转向战略调整。一方面,对于大中型钢铁企业,随着产能的整合,产品结构调整和低碳转型成为确定趋势;另一方面,弱周期也将倒逼其他企业聚焦优势细分领域。钢铁行业市场经营秩序实现质的飞跃,行业兼并重组的节奏逐渐加快;节能环保技术水平不断提升,新排污许可、绿色工厂等政策措施促使行业绿色发展进入快车道;在反内卷、供给侧改革等政策的支持下,市场需求平稳增长,钢材市场价格有望进一步向合理区间回归,行业经营效益显著改善。钢铁产业稳中向好,为行业下一步转型升级打下良好基础。
“双碳”背景下,钢铁行业供给侧改革不论是“产能产量双控”还是“碳排放总量和强度双控”,核心均在于“减碳”,预计行业将迎来新一轮结构优化。
在双碳目标大背景下,钢铁行业提出在2025年底前实现碳排放达峰,到2030年,钢铁行业碳排放量较峰值降低30%的目标,国家相关部委不断完善政策以推进钢铁行业节能环保、绿色发展,这对于钢铁企业而言既是挑战也是机遇,未来钢企之间的竞争也由成本竞争转向综合实力竞争,绿色、环保成为钢企提升竞争力的重要抓手,未来钢企盈利情况、发展规模大小都将取决于其环保、绿色生产能力;目前,为适应钢铁行业结构升级,钢企纷纷进行低碳和低能耗规划,在技术改进、循环经济、氢冶炼、环境改造、生态打造等全方位进行绿色转型。
面对全球经济放缓与房地产行业下滑带来的供给过剩和需求乏力,政府通过政策调控淘汰落后产能,并支持新兴领域发展和出口经济,推动行业寻求新突破。随着中国经济转型,钢材消费总量在下降过程中,钢材消费结构也面临着深度调整。建筑用钢占比已经从2020年的58%下降到2024年的50%,制造业用钢则从2020年的42%上升至2024年的50%,制造业用钢占比首次接近建筑业用钢比重。2025年度,制造业用钢占比已达到51%,该等行业趋势可能延续,且产品持续向高性能、高附加值方向转型。
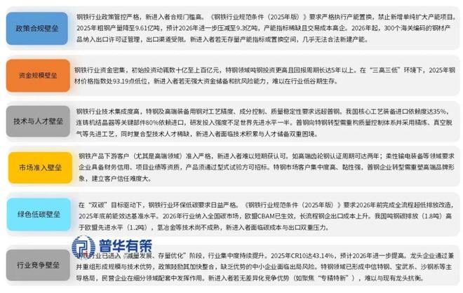
2016年,宝钢集团有限公司、武汉钢铁(集团)公司合并成立中国宝武是迄今为止我国钢铁行业的最大合并案。2016年9月,发布了《关于推进钢铁产业兼并重组处置僵尸企业的指导意见》,提出到2025年行业前十大企业产能集中将达60%-70%。2022年2月,工信部、国家发改委、生态环境部发布《关于促进钢铁工业高质量发展的指导意见》,鼓励行业龙头企业实施兼并重组,打造若干世界一流超大型钢铁企业集团。2025年,我国钢铁行业面临着更为复杂的挑战,尤其是内需不足和原材料价格波动的“双重”压力,并购重组更是钢铁行业大势所趋,有助于控制产能扩张、提升产业集中度,从而有效应对当前面临的压力。2025印发《钢铁行业规范条件(2025年版)》,要求积极开展兼并重组,促进行业集中度提升,优化产业布局和组织结构;加强对外交流与合作,提高国际化发展水平。在钢铁行业并购重组的浪潮中,预计行业中的部分中小企业在市场竞争、安全生产、环保政策趋严等因素作用下将逐步被大企业合并或者从市场清退,从而推动行业竞争格局改善。
钢材需求正从传统的房地产、基建依赖,加速向高端制造业领域转型。目前制造业用钢占比已突破50%,高端钢材需求年均增速超过12%。新能源产业成为用钢需求的主引擎,新型电力系统投资拉动风电、光伏、特高压等领域用钢需求增长;高端装备制造推高航空航天、半导体设备、新能源汽车等领域对高性能特殊钢、超高强度钢、高等级电工钢等高端钢材的需求。同时,钢铁产品的“头把交椅”已由建筑用螺纹钢让位于工业用热轧宽钢带,表明中国经济动能正在发生新旧转换。大量高端钢材仍依赖进口,国产替代潜力巨大。
国家层面持续推动钢铁行业供给侧改革,为行业健康发展创造有利条件。产能置换、粗钢产量调控等政策持续推进,预计2026年全国粗钢产量将降至9.3亿吨。行业兼并重组提速,2025年前十大企业集中度已突破43%,较2020年提高4.2个百分点,为创新资源整合与产业链协同奠定基础。科技创新专项再贷款、超长期特别国债等政策支持高端产能建设。“反内卷”政策基调明确,产能治理被置于首要任务,通过综合手段严格杜绝新增产能、建立低效产能退出机制,引导行业走出恶性竞争困境。
绿色低碳约束虽带来成本压力,但也成为技术创新的重要驱动力。氢基直接还原铁、富氢碳循环高炉等低碳技术从示范试点迈向商业化应用。钢铁行业超低排放改造已拉动投资超过4000亿元,带动了节能环保、清洁运输、新能源汽车等新兴产业的发展。绿钢产品既契合国际市场的转型需要,又能获得绿色溢价。碳足迹核算与环境产品声明(EPD)体系建设加速推进,推动绿色生产与绿色市场对接。
尽管钢铁出口面临压力,但国际化发展呈现新机遇。贸易重心加速向共建“一带一路”国家转移,高端板材、特种钢成为出口新增长点。钢铁企业国际化模式从单纯产品出口向“技术+服务+项目”输出升级,可依托共建“一带一路”参与海外钢铁项目投资,推动海外产能合作。部分龙头企业已推出161项全球首发产品,海外矿产投资项目超过50个。未来通过专利布局、标准争夺和产业链海外延伸,有望突破贸易壁垒,提升全球线)科技创新驱动,特钢与高端产品迎来发展黄金期
科技创新与产业创新的深度融合成为行业提质增效的核心路径。特钢作为新质生产力的重要载体,正迎来黄金发展期。2023年特钢占比已达17.15%,向国际先进水平靠拢。行业聚焦七大重点方向:企业兼并重组、绿色低碳投入、基础研究强化、产业延伸、智能化升级、资源保障夯实、国际合作加强。通过材料基因工程等新技术缩短高端钢材研发周期,每年突破一批关键钢铁新材料,实现进口替代。龙头钢企联合下游装备制造、新能源企业建立联合研发平台,从“卖钢材”转向“卖材料解决方案”,提升产品附加值。
钢铁行业供需失衡问题依然突出。从供给端看,行业呈现较强的供给刚性,高炉停炉成本极高,企业为摊薄固定成本维持生产的动机强烈,加之部分地方政府的支持,导致供给总量难以随需求同步调整。2025年我国粗钢产量为9.61亿吨,虽同比下降4.4%,但绝对产量仍处于高位。从需求端看,房地产用钢需求趋势性下滑,基础设施建设对需求的贡献潜力降低,尽管汽车、造船等制造业需求有所增长,但难以弥补传统建材的减量。2025年粗钢表观消费量8.29亿吨,同比下降7.1%,消费降幅明显大于产量降幅,供强需弱的格局尚未根本扭转。
在供强需弱的市场环境下,钢铁行业盈利能力持续受压。2024年,钢铁行业利润仅662.9亿元,同比减少42.6%,行业亏损面较大。2026年1-2月,黑色金属冶炼及压延加工业利润总额为-24.7亿元,较去年同期的-15.5亿元进一步回落。从即时盈利看,高炉螺纹钢毛利仍处于亏损状态(-83元/吨),247家钢厂盈利率仅为43.29%,显著低于往年同期水平。2024年重点钢铁企业平均利润率仅0.73%,处于历史低位。行业整体呈现“高产量、高成本、高出口,低需求、低价格、低效益”的“三高三低”特征,企业微利甚至亏损运行成为常态。
“双碳”目标下,钢铁行业面临的环保与低碳压力持续加大。2025年底前,全国80%以上的钢铁产能需完成超低排放改造,目前已有90%的钢铁产能实现超低排放,拉动投资超过4000亿元。2026年是钢铁行业纳入全国碳排放权交易市场的履约元年,能耗分级管控同步落地,绿色合规成为企业生存的必备条件。与此同时,欧盟碳边境调节机制(CBAM)已正式生效,对进口钢铁按碳足迹征税,长流程钢企出口成本大幅上升。我国吨钢碳排放约1.8吨,较欧盟先进企业(1.2吨)仍有明显差距,低碳转型迫在眉睫。
钢铁产品面临的国际贸易保护主义压力持续加剧。2025年,中国钢铁产品遭遇18个国家和地区发起的42起贸易救济调查。自2026年1月1日起,300个海关商品编号的钢铁产品纳入出口许可证管理,出口管控趋严。尽管2025年钢材出口量达1.19亿吨、创历史新高,但呈现“量增价跌”的态势,出口利润微薄。海外钢铁产能逐步恢复,中国钢材价格优势被削弱,进一步加大了海外市场拓展难度。
钢铁行业长期面临“卷产量、卷价格、卷品种”的恶性竞争困局。2026年《政府工作报告》明确提出“深入整治‘内卷式’竞争”,政策表述从2024年的“防九游官网app止”、2025年的“综合整治”升级为“深入整治”,体现出整治力度更大、举措更硬、周期更持久。“内卷”呈现“被动与主动交织”特征:被动内卷源于需求收缩的长期压力,企业只能通过降价求生;主动内卷则表现为少数企业无视需求下滑,盲目扩产、低价抢单,严重冲击行业秩序。持续的价格战正在掏空企业研发投入、磨掉创新动力,最终损害整个产业链的长期竞争力。
中国宝武钢铁集团是无可争议的行业“巨无霸”。作为全球最大的钢铁企业,其2025年上半年利润同比增幅显著高于央企整体水平,钢铁主业利润及现金流均实现同比增长,持续巩固了行业领先地位。在《财富》中国500强中,宝武的利润额接近整个上榜钢铁企业利润总和的50%。其旗下核心企业宝钢股份表现尤为突出,在上市钢企中遥遥领先。
除了宝武,还有一批企业被官方评级机构认定为竞争力达到“A+级(极强)”,意味着它们已接近或达到世界一流水平。这些企业构成了行业的第一梯队:
在钢铁行业的第二梯队中,活跃着一批实力雄厚的地方国企与民营巨头,它们分别在特定区域或细分领域构筑起强大的竞争壁垒。盈利能力突出的地方国企以湖南华菱钢铁集团为代表,其2025年营收超1200亿元,净利润达26.11亿元,位列上市钢企第三,以高效的运营管理能力著称。民营阵营同样表现优异:青山控股以565.2亿美元营收和9.61亿美元利润,在不锈钢领域占据全球领先地位;敬业九游官网app集团营收512.2亿美元、利润3.2亿美元,排名持续上升;江苏沙钢集团营收376.2亿美元、利润1.97亿美元,在高端线材市场优势明显。此外,共有34家企业获评A级(特强),合计粗钢产量占全国24.2%,其中南京钢铁(2025年净利润28.67亿元,位列上市钢企第二)和广西柳州钢铁集团等均在此列。
总结,当前中国钢铁行业的主要企业呈现出三个特点:一是“强者愈强”的马太效应显著,利润高度集中于龙头;二是企业间盈利分化剧烈,既有盈利近60亿的特钢巨头,也有亏损超10亿的大型钢企;三是竞争焦点已转向“高端化、绿色化、智能化”,企业的产品结构和运营效率正决定其在新一轮行业调整中的命运。这些头部企业正引领着整个行业从追求规模扩张,迈向高质量发展的新阶段。
《2026-2032年钢铁行业深度调研及投资前景预测报告》涵盖行业全球及中国发展概况、供需数据、市场规模,产业政策/规划、相关技术/专利,竞争格局、上游原材料情况、下游主要应用市场需求规模及前景、区域结构、市场集中度、重点企业/玩家,企业占有率、行业特征、驱动因素、市场前景预测、进出口数量/金额/地区/国家、投资策略、主要壁垒构成、相关风险等内容。同时北京普华有策信息咨询有限公司还提供市场专项调研项目、产业研究报告、产业链咨询、项目可行性研究报告、专精特新小巨人认证、市场占有率报告、十五五规划、项目后评价报告、BP商业计划书、产业图谱、产业规划、蓝白皮书、国家级制造业单项冠军企业认证、IPO募投可研、IPO工作底稿咨询等服务。(PHPOLICY:MJ)
“感谢救我一命”32岁博主嘴唇发紫被粉丝催检查,背上动态检测仪心脏停搏2次,最长3.1秒,医生:很危险,停搏不启动就叫猝死
他卖了40%的“澳洲优思益”,共计10万单,凭什么央视要对他追责?别呀,他还只是个孩子。
【文旅中国快报04.03】《旅游规划通则》4月1日起正式实施;《文化和旅游部艺术
#小学初中严禁设重点班实验班 【教育部:#全面推进义务教育均衡编班 】今天,教育部发布通知,启动实施...
同心聚星火 家校育花开 ——聊城市茌平区“家育星火”家庭教育观摩暨宣讲启动仪式圆满举行
