20世纪70年代,全球范围发生能源九游娱乐官网危机,各国开始陆续推进能源节约工作计划。中国从20世纪80年代起开展建筑领域节能工作,最初界定“建筑节能”是指建筑从建造到使用全寿命周期内,在满足建筑功能的基础上,尽可能地减少建筑能耗。随着建筑节能活动开展,建筑九游娱乐官网节能的内涵在不断丰富。
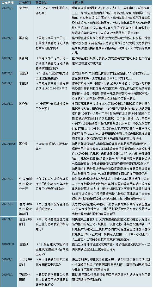
国家层面上,建筑节能产业相关政策较多。2020年我国作出“双碳”承诺,建筑行业迈入“碳中和”时代,逐步向零能耗、零碳建筑发展。2022年3月住建部发布《“十四五”建筑节能与绿色建筑发展规划》,要求到2025年,完成既有建筑节能改造面积3.5亿平方米以上,建设超低能耗、近零能耗建筑0.5亿平方米以上。
2021年9月8日,住房和城乡建设部发布国家标准《建筑节能与可再生能源利用通用规范》的公告:批准《建筑节能与可再生能源利用通用规范》为国家标准,编号为GB55015-2021,自2022年4月1日起实施。
该规范为强制性工程建设规范,全部条文必须严格执行。该标准与大部分地区现行节能标准不同,平均设计能耗水平在现行节能设计国家标准和行业标准的基础上分别降低30%和20%。严寒和寒冷地区居住建筑平均节能率应为75%;其他气候区居住建筑平均节能率应为65%;公共建筑平均节能率应为72%。
我国《“十四五”建筑节能与绿色建筑发展规划》提出目标,到2025年,完成既有建筑节能改造面积3.5亿平方米以上,建设超低能耗、近零能耗建筑0.5亿平方米以上,装配式建筑占当年城镇新建建筑的比例达到30%,全国新增建筑太阳能光伏装机容量0.5亿千瓦以上,地热能建筑应用面积1亿平方米以上,城镇建筑可再生能源替代率达到8%,建筑能耗中电力消费比例超过55%。
图表:中国“十四五”时期建筑节能和绿色建筑发展具体指标(单位:亿平方米、一千瓦,%)
特别声明:以上内容(如有图片或视频亦包括在内)为自媒体平台“网易号”用户上传并发布,本平台仅提供信息存储服务。
2026 年最稳的 5 个 “铁饭碗” 排名:医生排不上,第一竟然是它
最大“骗局”是山姆超市,靠一张 260 元的会员卡一年狂揽 660 亿
BBC名记:拉什福德和奥纳纳都愿意在需要时回归;记者:纳格尔斯曼对各种潜在的机会持开放态度
特朗普“封锁令”影响几何?分析:若石油出口完全断流 伊朗最多两月后须减产!
