2026第十三届开源操作系统年度技术会议(OS2ATC)嘉宾演讲PPT合集
2013年1月国务院发布了《国务院办公厅关于转发发展改革委住房城乡建设部绿色建筑行动方案的通知》,其主要内容是“十二五”期间,完成新建绿色建筑10亿平方米,北方采暖地区既有居住建筑供热计量和节能改造4亿平方米以上,夏热冬冷地区既有居住建筑节能改造5000万平方米,公共建筑和公共机构办公建筑节能改造1.2亿平方米。
2015年11月住建部发布了《被动式超低能耗绿色建筑技术导则(试行)》,其主要内容是借鉴国外被动式超低能耗建筑建设经验并结合我国工程实践的基础上,进一步提高建筑节能与绿色建筑发展水平。
2017年1月国务院发布了《“十三五”节能减排综合工作方案》,其主要内容是到2020年,全国万元国内生产总值能耗比2015年下降15%,能源消费总量控制在50亿吨标准煤以内。
2020年10月财政部、住建部发布了《关于政府采购支持绿色建材促进建筑品质》,其主要内容是选择一批绿色发展基础较好的城市,在政府采购工程中探索支持绿色建筑和绿色建材推广应用的有效模式,形成可复制、可推广的经验。
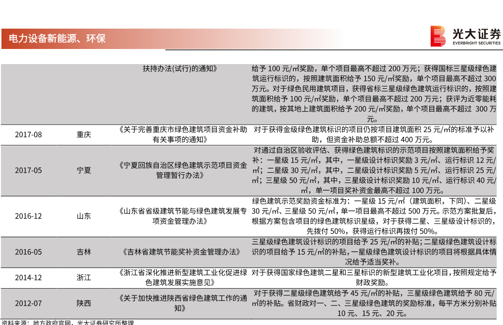
2017年8月重庆发布了《关于完善重庆市绿色建筑项目资金补助有关事项的通知》,其主要内容是对于获得金级绿色建筑标识的项目仍按项目建筑面积25元/m的标准予以补助,,但资金补助总额不超过400万元。
2017年5月宁夏发布了《宁夏回族自治区绿色建筑示范项目资金管理暂行办法》,其主要内容是对通过自治区验收评估、获得绿色建筑标识的示范项目按照建筑面积给予奖补:一星级15元/m,其中,一星级设计标识奖励3元/m、运行标识12元/;二星级30元/m,其中,二星级设计标识奖励5元/m、运行标识25元/2;三星级50元/m,其中,三星级设计标识奖励10元/m、运行标识40元/m,单一项目奖补资金最高不超过100万元。
2016年12月山东发布了《山东省省级建筑节能与绿色建筑发展专项资金管理办法》,其主要内容是绿色建筑示范奖励资金标准为:一星级15元/m(建筑面积,下同)、二星级30元/m、三星级50元/m,单一项目最高不超过500万元。示范方案批复后,根据方案包含项目的绿色建筑标识星级,对于获得二星、三星级设计标识的,
2016年5月吉林发布了《吉林省建筑节能奖补资金管理办法》,其主要内容是三星级绿色建筑设计标识的项目给予25元/m的补贴;二星级绿色建筑设计标识的项目给予15元/m的补贴,一星级绿色建筑设计标识的项目将根据具体情况给予适当奖补。
2014年12月浙江发布了《浙江省深化推进新型建筑工业化促进绿色建筑发展实施意见》,其主要内容是对于获得国家绿色建筑二星和三星标识的新型建筑工业化项目,按照规定给予财政奖励。
2012年7月陕西发布了《关于加快推进陕西省绿色建筑工作的通知》,其主要内容是对于获得二星级绿色建筑给予45元/m2的补贴,三星级绿色建筑给予80元/m的补贴。省财政对一、二、三星级绿色建筑的奖励标准,每平方米分别补贴10元、15元、20元。
能源基金会:绿色金融支持建筑节能与绿色建筑实施路径研究[106页].pdf
【精选】2021年绿色建筑行业未来前景与各领域发展趋势分析报告(19页).pdf
【研报】九游娱乐NineGame建筑装饰行业:绿色建筑的当下与未来BIPV、装配式建筑及钢结构-210322(36页).pdf
本文由作者X-iao发布,版权归原作者所有,禁止转载。本文仅代表作者个人观点,与本网无关。本文文字的真实性、完整性、及时性本站不作任九游娱乐NineGame何保证或承诺,请读者仅作参考,并请自行核实相关内容。
麦肯锡:2026未来“竞技场”:驱动全球经济增长的18大未来产业,下一轮全球竞争开启(英文版)(127页).pdf
斯坦福:2026年人工智能指数(AI Index)报告(英文版)(423页).pdf
赛迪研究院:2026具身智能产业创新发展趋势及路径研究报告(26页).pdf
杨彧鑫AI:2026年OpenClaw蓝皮书-1.0.0版(189页).pdf
